原标题:总价超13亿元!靖江又成功出让三宗核心地块!均以底价成交!
近日
靖江土拍市场又有三宗重磅地块成交
其中两块商住地块位于滨江新城
另外一宗住宅地块位于城南
三宗地块均以底价成交
总成交价133491万元
▼▼▼
01
靖储2023挂3号

靖储2023挂3号地块由靖江滨江新城投资开发有限公司底价拍下,位于渡江路南侧,晨阳路东侧地块,土地面积约33225平方米(约49.8375 亩),1<容积率≤1.50,出让年限商业40年、住宅70年,成交价:63792万元,每亩单价约1280万元,按照最大容积率1.5计算,成交楼面价约12800元/平米。建筑限高24米,建筑密度≤35%。



02
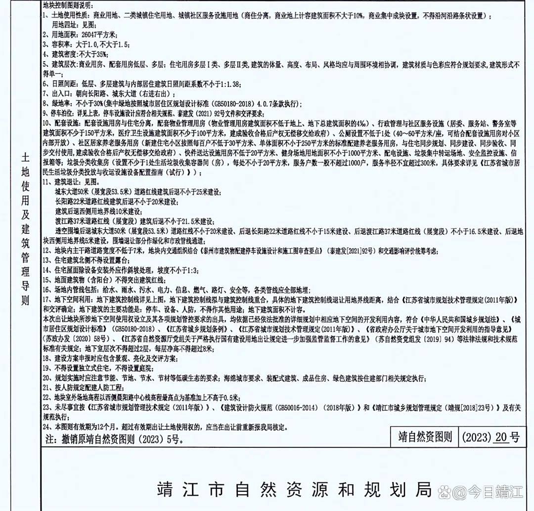
靖储2023挂4号

靖储2023挂3号地块同样由靖江滨江新城投资开发有限公司底价拍下,位于渡江路南侧,城东大道东侧,土地面积约26047平方米(约39 亩),1<容积率≤1.50,出让年限商业40年、住宅70年,成交价:50010万元,每亩单价约1280万元,按照最大容积率1.5计算,成交楼面价约12800元/平米。建筑限高24米,建筑密度≤35%。



这两地块位于省靖中新校区东侧,紧邻沿江路,距离渡江实验小学较近。

周边已建成靖江体育中心、靖江金融中心、靖江文化中心、印象城、渡江实验小学、第三实验幼儿园望江路分园等。在建的长阳邻里中心、第三实验幼儿园长阳分园、渡江邻里中心、渡江幼儿园等。
另外一宗纯住宅地块(靖储2023挂15号)位于城南,同样备受关注,最终被靖江市国际汽贸城开发有限公司以底价竞得。
03
靖储2023挂15号

该地块位于火炬路西侧,新洲路南侧,土地面积约29168平方米(约43.75 亩),1<容积率≤1.80,出让年限住宅70年,成交价:19689万元,每亩单价约450万元,按照最大容积率1.8计算,成交楼面价约3750元/平米。建筑限高80米,建筑密度≤25%。



该地块位于万都五金城南侧,锦艺映月春风小区北侧。地处城南园区核心区,周边有靖江电商创业中心、城南人才公寓、江澄苑、百富绅、城南新区中学、莲沁苑小学等

如今在房企雷声滚滚、行业一片哀嚎的背景下,曾一路高歌的房地产终究逃不过行业发展周期和市场经济规律。受大环境影响,靖江房地产市场明显信心严重不足,即便是在今年15条、降首付、降利率、认房不认贷等政策加持下,依旧扭转不了如今楼市低迷的局面。过去,每当经济下行时,房地产总是挺身而出,若发展势头太猛后,再泼几瓢冷水降温,以实现稳定健康发展,屡试不爽。
现如今,时过境迁,打一巴掌给个甜枣,这招显然行不通了,近期靖江的土拍已释放明显信号!
 靖江市3幅重磅地块全部底价...
靖江市3幅重磅地块全部底价...  南宁市凯誉置业成功竞得1宗...
南宁市凯誉置业成功竞得1宗...  美国写字楼市场租住率持续...
美国写字楼市场租住率持续...  上海理想之地二期将于9月17...
上海理想之地二期将于9月17...  海口江东新区挂牌出让1宗商...
海口江东新区挂牌出让1宗商...  8月宁波商务公寓成交榜单公...
8月宁波商务公寓成交榜单公...  上海奉发云境PRO项目即将启...
上海奉发云境PRO项目即将启...  厦门11个保障房项目迎新进...
厦门11个保障房项目迎新进...  杭州余杭区举办2024年土地...
杭州余杭区举办2024年土地...  上海长宁区加快保租房建设...
上海长宁区加快保租房建设...  8月澳洲租房空置率降至1.1%...
8月澳洲租房空置率降至1.1%...  深圳深铁瑞城三期规划公示...
深圳深铁瑞城三期规划公示...  深圳鸿荣源奥莱项目最新规...
深圳鸿荣源奥莱项目最新规...  银川永宁县中房那云湾项目...
银川永宁县中房那云湾项目...  杭州万科申花商住项目设计...
杭州万科申花商住项目设计...  南京金基瞻月府项目首开全...
南京金基瞻月府项目首开全...  9月4日至10日南京市二手房...
9月4日至10日南京市二手房...  上海华发半岛华庭今日开始...
上海华发半岛华庭今日开始...  苏州湖西观云项目二批次将...
苏州湖西观云项目二批次将...  苏州建发朗云预计9月中下旬...
苏州建发朗云预计9月中下旬...